SIGMA ELECTRONICS
Csöves fejhallgató-erősítő orosz drótlábúakkal
|
|
Konstrukció |
Elkészült a zenehallgató berendezés,
megelégedésemre is szolgál. Egyvalami nem lett több vele: a zenehallgatásra
szánható idő. Az esti órákban vannak még lehetőségek, ilyenkor viszont nem
illik zajongani. Megoldás - a fejhallgató. Van is a rendszerben már egy fejhallgató kimenet, ez
a Sony DAT magnó előlapját díszíti. Egy szépséghibája azért
van, közvetlenül a D-A konverterhez csatlakozik. Így, ha analóg forrásból jön
a jel, először digitalizálja, majd visszaalakítja. Ez eddig nem olyan rossz, de mi van akkor, ha
rádiót, netán lemezt hallgatok? A phono előfokról át a DAT-ra, A-D, D-A, majd a
fejhallgató? Ez már nem tetszik annyira.
Mégiscsak jól jönne az az önálló
fejhallgató erősítő. És mi lenne, ha az is csöves lenne?
Publikáltak és építettek már számtalan
verziót ebből. Az egyik szerint a remek és jobb sorsra érdemes 6080-as, vagy valamelyik rokona az
áldozat. Oldalanként el is füstöl húszegynéhány wattot, hogy a
fejhallgatóhoz szükséges milliwattokat előlökje. A hangminőség minden bizonnyal
kiváló, a trafót is megspóroljuk, bár a 32 ohm és az alatti fülesekkel
éppen ezért gondja lehet. A 2004-es Rádiótechnika Évkönyvben pedig megjelent
egy trafós megoldás, ECL86-osokkal.
Én viszont más úton szerettem volna elindulni.
Térjünk vissza ismét a jó öreg szovjet haditechnikához. Nevezetesen a direktfűtésű miniatűr drótlábú pentódákhoz. A polcomon hevert is egy dobozra való. Már korábban terveztem, hogy építek valamit belőlük, de az idő most jött el.
|
|
Először is érdemes egy pillantást vetni ezekre a csövekre. Keresztültekintvén az üvegbúrán menten feltűnhet, hogy a hagyományos értelemben vett rácsok itt nem látszanak. És ez nem csak optikai csalódás, ezeket a csöveket a katódszállal párhuzamosan futó rudakból álló elektronoptikával tervezték. Ezáltal a katód terhelése egyenletesebb, kisebbek az elektródakapacitások és a zaj, javul a nagyfrekvenciás viselkedés. Ez utóbbit természetesen most nem használjuk ki. |
Szerettem volna többet megtudni ezekről a csövekről. Találtam elég sok adatlapot, de az engem érdeklő jellemzőket kénytelen voltam megmérni. Például mindjárt azt, hogy miként viselkednek triódaként. Neki is láttam, az alább látható karakterisztikák születtek. Ezek szerint az 1Zs29B-V típus elég jól viselkedik, 1,5-2 mA/V meredekség mellett 10 körüli erősítési tényezőt mutat. Ezzel egy alacsony torzítású, 15-17 dB-es fokozat építhető, nem utolsó szempont, hogy nem túl nagy anódfeszültség mellett.
|
|
A végfoknak kiszemelt 1P24B-V-t is alaposan megmértem, igaz itt nem volt szándékomban triódás erősítőt építeni, inkább az ultralineár beállítást találtam megfelelőnek. Persze így azonnal el lehetett vetni a trafónélküli verziót, viszont egy jól fejlett kimenő alkalmat ad a pontos impedanciaillesztésre. Visszatérve erre a csőre, ez egy igazi "nagyágyú"! Maximális katódárama 25 mA, csúcsban elmegy 40-ig, az anóddisszipáció A-osztályban 2,75 W, B-ben elérhető a 4 W is! Nekem csak 50-100 mW-ra van szükségem, így az anódot nem érdemes 4-500 mW felett terhelni. |


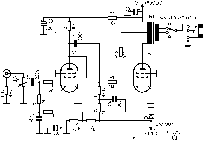
Nézzük először a kapcsolási rajzot. A
bemeneti potméter után egy leválasztó kondenzátor jön. Erre itt
mindenféleképpen szükség van, mert a direktfűtésű csövek fix
előfeszültséget igényelnek. Az első fokozat triódának kötve hajtja meg
a végfokot. A szakirodalom melegen ajánlja, hogy a harmadik rácsnak megfelelő
elektródákat katódpotenciálra kell kötni, mivel így biztosítható
az elektronnyalábok fókuszálása. A fokozat alacsony anódfeszültséggel
üzemel, erősítése 17 dB.
A végfok egyszerű kondenzátoros leválasztással
csatlakozik hozzá. A végcsövet kb. 6-8 mA anódáramra
állítottam be, ez az alkalmazott 80 V körüli tápfeszültségen
-10 V rácsfeszültséggel teljesíthető.
A segédrácsot a kimenőtrafó 50%-os
leágazásához kötöttem. Visszacsatolás az áramkörben nincs.
Az előfeszültséget egy 10 V-os Z-dióda biztosítja, ehhez gondos
csatolásmentesítéssel kapcsolódnak a rácslevezető ellenállások.
Az erősítőt először deszkamodellen raktam össze. Az anódfeszt a hálózatból nyertem, a fűtést egy NiMH akku biztosította. Kimenőtrafóként az archívumban fellelhető, talán BEAG páros szolgált. A műsorforrás a szokásos kis CD-Walkman volt. Bekapcsolva a kis 32 ohmos Sony fejhallgatóval igen bíztató eredményeket produkált. Úgy döntöttem, érdemes megépíteni végleges verzióban is.

Háznak az időközben jobblétre szenderült kedvenc TEAC CD-íróm dobozát szemeltem ki. Kellemes kis vasdoboz, csak a belevalókat kellett úgy eltervezni, hogy minden kényelmesen elférjen. Persze azért egy új előlapra is szükség volt, ezt 2 mm-es vaslemezből készítettem el.
|
|
Hangerőszabályzónak egy
2×100 kohmos miniatűr Alps típust választottam, ezek megmérve bőven
túlteljesítik az adatlapon feltüntetett specifikációt. Az előlapra
még egy kezelőszervet terveztem, ez pedig az impedanciaváltó. A kimenőtrafó
ezt a lehetőséget szinte tálcán kínálja. Mivel az öreg Sennheiser
HD-40-esem 170 ohmos, ezt az impedanciát mindenképpen megcéloztam.
De elmentem 300 ohmig, ez elég univerzális szint. Felette viszont már nagyon
megnőnek a veszteségek, meg aztán az sem biztos, hogy a tekercstesten elférünk.
Lefelé viszont vannak lehetőségek: a 32 ohm igen gyakori, de akkor már legyen
8 ohm is (pl. régi Videoton, bár ezt nem célom begyűjteni, de ide tartozik az egyik
korábbi cikkben említett Hosiden). |
A csövekkel egyetlen probléma jelentkezett: erősen
mikrofóniásak. A legkisebb kocogtatásra éles, magas, lassan lecsengő sípolással reagálnak,
a viszonylag hosszú, vékony katódszál hajlamos a berezgésre.

Összegezvén az alkatrészek által felvett
teljesítményt, a következőre jutottam. A két végcső darabonként kb. 600 mW-ot
füstöl el, emellett a meghajtók teljesítményfelvétele elenyésző. A fűtésekkel
már bonyolultabb a helyzet. A fűtőfeszültség mindkét típus esetén 1,25 V, ez
némi tűréssel könnyen betartható. A fűtőszálak duplák, itt a párhuzamos
kapcsolás előnyösebbnek látszik az alacsony anódfeszültség miatt. Így viszont a teljes
áramfelvétel kb. 550 mA. Soros stabilizátort alkalmazva nagyjából 3 - 3,5 V
kell az egyenirányítóról, beleszámítva a diódahídon fellépő
nyitófeszültséget, nem tűnik túl gazdaságosnak ez a megoldás.
Volt azonban egy kis szerencsém. Rég ellopott mobiltelefonomhoz tartozott
egy autós töltő, amely évek óta munka nélkül hevert a lomok között. Ebben
egy kapcsolóüzemű táp ketyegett, ez ide minimális átalakítással
felhasználható volt. Mindössze a feszültségbeállító tag felső
ellenállását kellett rövidre zárni, máris előbukkant a kívánt 1,25 V.
Oszcilloszkópon ellenőriztem a kimenetet különböző üzemállapotokat szimulálva.
Az adott feltételek mellett 8 - 12 V bemenő feszültségnél tökéletesen
működött, így alkalmasnak találtam a beépítésre.

|
|
Az energiamérleg
következőképpen alakul: anódfesz 90 V, egyenirányító
és egyéb veszteségekkel együtt 2 W körül megáll.
Fűtés: ha a kapcsolóüzemű táp hatásfokát nem
dimenzionáljuk túl, és megelégszünk elméletben 60%-kal,
az összes egyéb veszteséget figyelembe véve itt is 2 W alatt maradunk.
Tehát a kütyünket nyugodtan rábízhatjuk egy bontott dugasztáp
trafójára. |
Az anódfesz egyenirányítójához 4 db
BA 159-est használtam, ezek nagyfeszültségű, de kis teljesítményű gyors diódák.
A fűtését megoldottam egy kis híddal. Az elkók feszültségtűrésére érdemes
odafigyelni.
A trafókhoz először a vasmagot válsztottam ki, egy szép kövér
példány volt az áldozat. A tekercselése úgyis halott volt, hát ketté bontottam, így kiadott 2 db
EI48/16-ost. A tekercstestet a lehető legvékonyabb anyagból készítettem, hogy minél több drót ráférjen.
A tekerést természetesen gondos tervezés előzte meg. Sok osztásra nincs igazán szükség, mivel a vékony
huzal miatt elég jó a kitöltés, a veszteségeket nagyrészt úgyis a réz ellenállása okozza,
meg hát az átviendő teljesítmény sem nagy. Klasszikus forma szerint jártam el, 1/4-1/2-1/4 osztású primerek
közé került a két fél szekunder. Ezeket mindenféleképpen párhuzamosan kellett kötni, tekintettel a
leágazásokra.
|
|
A primerre az adott vasmaghoz 5.000 menet adódott, a
végeredmény a kis ábrán tanulmányozható. Később a gyakorlat igazolta is a
fenti eszmefuttatásomat. |
|
A tekercselés műveletéhez azért szükség
van egy jó adag mazochizmusra. Főleg a második darabnál. A drót beszerzése sem egyszerű
dolog. Nekem szerencsém volt, valamikor réges-régen valaki hozzám vágott egy nagy doboz
telefonrelét. Mind használatlan, leltározott darabok, különböző tekercsekkel és
érintkező-csoportokkal. A tekercsek 0,05 - 0,2 mm közöttiek. Mivel nekem sem volt
különösebb szükségem rájuk, nyugodt lélekkel vettem használatba a
tekercselő drótot. A tekerésnél igen óvatosan kell eljárni, mivel a vékony drótok
nagyon könnyen szakadnak. A sor-sor mellé hajtást sem egyszerű betartani, de a tekercsek kissé
szellősebb elhelyezéssel is elférnek. A mindössze 80 V-os anódfesz miatt a szigeteléseket
is vékonyabbra vehetjük. |
|
|
|
Érdemes odafigyelni a kivezetésekre. Mivel a szekunderen sok
a leágazás, feltétlenül meg kell jelölni őket. Mint a képeken jól látszik, én
színes kivezető ereket alkalmaztam, ezeket a tekercstesten forrasztottam hozzá a zománchuzalhoz. |

Hogy a szerkezet kényelmesen elférjen a kiszemelt dobozban, több vázlatot
is készítettem. A végső megoldás mégsem lett túl kényelmes, de azért minden elfért.
Fontos, hogy a trafók lehetőleg távol kerüljenek egymástól, mivel a hálózati
rendesen meg tudja szórni a kimenőket. A vas doboz sokat segít, de az egységeket érdemes vaslemezekkel is elválasztani
egymástól.
A trafók rögzítését üvegszálas lemezcsíkokkal oldottam meg. Az
erősítő paneljét viszont mindenképpen rugalmasan kellett felfüggeszteni. Jó eredményt adott a hőszigetelő habgumi
alátámasztás, a panelt négy sarkán apró spirálrugókkal fogattam meg. Most már nyugodtan
lehet pofozni a dobozt, a mikrofónia jelensége nem mutatkozik.

Végre összeállt a szerkezet, meg lehetett hallgatni. A munkapontok szépen
beálltak, minden rendben működött. Ami a fejhallgatóban elsőként feltűnt, az az éppen hogy hallható, de meglehetősen
zavaró brumm. A fejhallgatók erre a jelenségre különösen érzékenyek, ezért kell maximális
gondossággal eljárni. Érdekes volt, hogy a tápfeszen a műszerek semmit nem mutattak ki, mégis tisztán hallható
volt a morgás. Ha lekötöttem az anódfeszt, a jelenség így is megmaradt. Az ok tehát a hálózati
trafó szórásában keresendő.

|
Következett hát a szokásos idegőrlő medvevadászat.
Helyem nem sok volt - mint a képeken ez jól látszik - ezért a lehetőségek is korlátozottak
voltak. |
|
Még egyszer leszögezem, hogy a brumm mértéke minimális, szinte csak a bal csatornában hallható (ez van közelebb a fránya trafóhoz). További javulást lehetett elérni azáltal, hogy a Sennheisernek van beépített hangerőszabályzója, így kissé visszavéve az érzékenységet, már tényleg alig hallani valami zavart. Itt szeretnék megemlékezni egyik kedves, néhai plébános ügyfelünkről, akinek fixa ideája volt, hogy az orgona fúvómotorját mindenképpen ki kell kapcsolni, ha éppen nem szól a hangszer. „Nagyon halk, persze, én sem hallom, csak a tudat, hogy jár...”
|
|
Egyszer aztán eljött az alkalom (meg az önmagamon való erővétel
ideje), és átalakítottam a szerkentyűt. Kikerült a dobozból a hálózati trafó, ezzel gigantikus
helyek keletkeztek. Gondoltam rá, hogy beteszek még egy fojtótekercset, bár a gyakorlat azt mutatja, hogy erre igazán
nincs szükség. Az akció eredményeképp a medvék végleg kimúltak. Igen kell fülelni, hogy
valami apró zavar hallható legyen. |
hangerejét. Az orosz haditechnika tényleg csodálatosan szól! Csak úgy futólag összehasonlítottam a DAT kimenetével.
Utóbbi valamivel definiáltabbnak hat, de a csöves sokkal elevenebb, az énekesek jobban kiemelkednek a zenekar fölé. Az esti zeneakadémiai
Beethoven-közvetítés tényleg félelmetesen szólt.

Végül álljon itt ez a fotó a fentiek illusztrálásaképp...

Irodalom
___[1] Rádiótechnika Évkönyve - 2004.
___[2] Ágoston Lajos: Audiofil erősítők építése. Előerősítők Fejhallgató erősítők 2012.
___[3] ROD TUBES - PRINCIPLE AND DESIGN - B. Sukhanov, A. Kireev
(Translation of the original Russian article published in July 1960 issue of Russian Radio Magazine “Radio”.
By Dmitri Faguet, English proof reading Joe Sousa, October 2011)